pbn service for gambling backlinks
shoppercy shop percy seo seoclerks gig image size how can i check backlinks for my website90 pr4 homepage backlinks pr7 backlinks
DDD
jeudi 4 juillet 2019
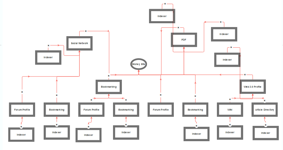
Premium Double Link Wheel Web 2.0 Backlinks To Rank Top 10 for $10 - SEOClerks}}
Aucun commentaire:
Enregistrer un commentaire